Störningar gör att vipporna slår om.. Vad göra?
- prototypen
- Inlägg: 11107
- Blev medlem: 6 augusti 2006, 13:25:04
- Ort: umeå
Re: Störningar gör att vipporna slår om.. Vad göra?
Jag är fortfarande ute på jobb så jag kan inte rita men titta på 74HC112 eller 4027,
Trycknapparna kopplar du till J och K ingången (+ till knappen och ett pull-down motstånd)
R och S kopplas så de är inaktiva och en oscillator med 10 - 100 Hz ansluts till Cl (klockingången).
Kom ba å funn-ger
Protte
Trycknapparna kopplar du till J och K ingången (+ till knappen och ett pull-down motstånd)
R och S kopplas så de är inaktiva och en oscillator med 10 - 100 Hz ansluts till Cl (klockingången).
Kom ba å funn-ger
Protte
Re: Störningar gör att vipporna slår om.. Vad göra?
Ok, tack prototypen för svaret. Jag kör på den lösningen, eftersom den kommer fungera (?).
Det vore väldigt snällt om någon kan rita upp ett schema för hur jag ska koppla. Inget konstverk. En penselmålning från MS Paint går bra
. Bara det syns hur jag ska koppla och vilka värden komponenterna ska ha.
Mvh Anton
Det vore väldigt snällt om någon kan rita upp ett schema för hur jag ska koppla. Inget konstverk. En penselmålning från MS Paint går bra
Mvh Anton
Re: Störningar gör att vipporna slår om.. Vad göra?
Du behöver fortfarande kondensatorer över matningsspänningen (100 nF keramiska samt 100uF elektrolyt) och vid alla ingångar ( = knappar), gärna 330nF keramisk. Sänk värdet på pull-up mostånden till kanske 1k5 istället för 10k.
Re: Störningar gör att vipporna slår om.. Vad göra?
Du kan testa att avstöra motorerna med ett Zobel/Boucherot - filter.
Filtret dämpar en del av ev. ringningar som uppstår när motorn startas.
Motorn är en induktiv last som blir ett högt motstånd för höga frekvenser
som då inte dämpas och kan få höga amplituder. Höga frekvenser med stor
amplitud har en viss tendens att fungera bra som radiostationer.
Se exempel i fig 11 och 12 sidan 5 och 6 i databladet för ST kretsen L2720
http://www.st.com/stonline/products/lit ... s/1321.pdf
Filtret dämpar en del av ev. ringningar som uppstår när motorn startas.
Motorn är en induktiv last som blir ett högt motstånd för höga frekvenser
som då inte dämpas och kan få höga amplituder. Höga frekvenser med stor
amplitud har en viss tendens att fungera bra som radiostationer.
Se exempel i fig 11 och 12 sidan 5 och 6 i databladet för ST kretsen L2720
http://www.st.com/stonline/products/lit ... s/1321.pdf
Re: Störningar gör att vipporna slår om.. Vad göra?
Du kan bygga en känslig triggerkrets som du vet säkert triggar
i nuläget när du manövrerar motorn med switcharna.
När du sedan installerat filtret kan du se om du får lika säker
triggning av din byggda triggerkrets tex genom att ha en
räknare kopplad till trigger-kretsens utgång.
Minskar antalet pulser drastiskt eller försvinner så vet du att filtret gjort
nytta.
i nuläget när du manövrerar motorn med switcharna.
När du sedan installerat filtret kan du se om du får lika säker
triggning av din byggda triggerkrets tex genom att ha en
räknare kopplad till trigger-kretsens utgång.
Minskar antalet pulser drastiskt eller försvinner så vet du att filtret gjort
nytta.
Re: Störningar gör att vipporna slår om.. Vad göra?
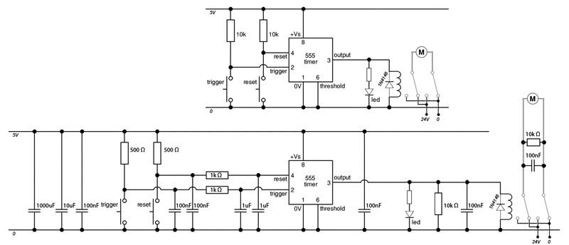
Hej!
Jag har försökt att rita upp ett nytt schema så gått jag kan:

Det övre schemat visar orginalkopplingen som var alldeles för känslig för störningar. Den undre är modifierad, mest efter "limpan4all's" beskrivning. Vågar någon skriva under på att detta kommer fungera? (Jag har ännu inte köpt komponenter och prövat i praktiken.)
Jag skulle också bli glad om någon kunde länka till en bild/schema som visar en bra konstruktion på hur man kan styra ett relä, utan att behöva bekymra sig över störningar och skit. Kanske jag börjar om från början istället, och bygger nya kretsar.
Tyvärr är jag lite för dålig på ämnet för att hålla på med detta, men jag skulle gärna villja lära mig mer, för det är väldigt kul och intressant!
PS: Det är den här 555:an som jag har använt: http://www1.elfa.se/elfa~se_sv/go.jsp?s ... =73-042-65
Jag har försökt att rita upp ett nytt schema så gått jag kan:

Det övre schemat visar orginalkopplingen som var alldeles för känslig för störningar. Den undre är modifierad, mest efter "limpan4all's" beskrivning. Vågar någon skriva under på att detta kommer fungera? (Jag har ännu inte köpt komponenter och prövat i praktiken.)
Jag skulle också bli glad om någon kunde länka till en bild/schema som visar en bra konstruktion på hur man kan styra ett relä, utan att behöva bekymra sig över störningar och skit. Kanske jag börjar om från början istället, och bygger nya kretsar.
Tyvärr är jag lite för dålig på ämnet för att hålla på med detta, men jag skulle gärna villja lära mig mer, för det är väldigt kul och intressant!
PS: Det är den här 555:an som jag har använt: http://www1.elfa.se/elfa~se_sv/go.jsp?s ... =73-042-65
- prototypen
- Inlägg: 11107
- Blev medlem: 6 augusti 2006, 13:25:04
- Ort: umeå
-
Mindmapper
- Inlägg: 7202
- Blev medlem: 31 augusti 2006, 16:42:43
- Ort: Jamtland
Re: Störningar gör att vipporna slår om.. Vad göra?
Dioden över spolen är i minsta laget tycker jag. Drar reläspolen inte mer än 50mA må det vara ett bra val. Men är det ett lite större relä så vore det bättre med en 1N4007 eller liknande.
Det är redan utrett hur det var med vippan. Jag kan tillägga att det finns tre typer av vippor.
Monostabil vippa = timer
Bistabil vippa = minne, latch, SR-, MS-, JK ......
Astabil vippa = oscillator
Då 555 kan kopplas på alla tre av dessa sätt är det inte konstigt att den blivit en av de populäraste kretsarna i världen.
Det är redan utrett hur det var med vippan. Jag kan tillägga att det finns tre typer av vippor.
Monostabil vippa = timer
Bistabil vippa = minne, latch, SR-, MS-, JK ......
Astabil vippa = oscillator
Då 555 kan kopplas på alla tre av dessa sätt är det inte konstigt att den blivit en av de populäraste kretsarna i världen.
- prototypen
- Inlägg: 11107
- Blev medlem: 6 augusti 2006, 13:25:04
- Ort: umeå
Re: Störningar gör att vipporna slår om.. Vad göra?
RS vippan har alltid sedan tidernas TTL begynnelse haft problem som JK vippan i stor utsträckning slipper.
En 4148 tål en hel del ström icke repetitivt, titta på Isurge
Protte
En 4148 tål en hel del ström icke repetitivt, titta på Isurge
Protte
- electronix
- Inlägg: 353
- Blev medlem: 29 mars 2009, 10:48:08
- Ort: Norrköping
Re: Störningar gör att vipporna slår om.. Vad göra?
Får jag fråga varför du bygger upp det hela kring bistabila vippor när du bara vill byta rotationsriktning på en eller fler motorer? Du vill alltså byta riktning med hjälp av 2st tryckknappar om jag uppfattat det hela riktigt, det enda du behöver för att realisera den funktionen är ett relä med en extra pol.
Nu skriver du iofs att du vill ha ut en TTL kompatibel signal, som jag antar ska växla med motorrotationen, eller är jag ute och cyklar? Om jag inte är det så kan jag lägga upp ett exempel på en bistabil krets med endast ett flerpoligt växlande relä.
Nu skriver du iofs att du vill ha ut en TTL kompatibel signal, som jag antar ska växla med motorrotationen, eller är jag ute och cyklar? Om jag inte är det så kan jag lägga upp ett exempel på en bistabil krets med endast ett flerpoligt växlande relä.
Re: Störningar gör att vipporna slår om.. Vad göra?
svar till electronix: Det jag vill göra är att styra ett antal fem-voltsreläer med tryckknappar. Ja, det är sant att dessa reläer sedan styr motorer, men det borde inte påverka själva relästyrningen väl? Sedan måste jag ha en TTL-kompatibel signal. Jag skulle gärna villja använda alla de 5-voltsreläer som jag har liggande. Detta är allt som krävs.
Anledningen till att min konstruktion ser ut som den gör är att jag hittade den på nätet. Hade jag vetat att 555:an inte var lämplig som vippa så hade jag givetvis valt ett annat sätt, men härhar jag inte så mycket kunskaper.
Tack prototypen för dina kommentarer kring mitt nya kopplingsschema! Jag ska prova att bygga en version enligt detta och se hur det fungerar.
Mvh Anton
Anledningen till att min konstruktion ser ut som den gör är att jag hittade den på nätet. Hade jag vetat att 555:an inte var lämplig som vippa så hade jag givetvis valt ett annat sätt, men härhar jag inte så mycket kunskaper.
Tack prototypen för dina kommentarer kring mitt nya kopplingsschema! Jag ska prova att bygga en version enligt detta och se hur det fungerar.
Mvh Anton
- electronix
- Inlägg: 353
- Blev medlem: 29 mars 2009, 10:48:08
- Ort: Norrköping
Re: Störningar gör att vipporna slår om.. Vad göra?
Det är mao 2-poliga växlande relän som du har liggande.
Men då förstår jag iaf varför du valde att bygga som du gör.

Men då förstår jag iaf varför du valde att bygga som du gör.
Re: Störningar gör att vipporna slår om.. Vad göra?
Ok! Det som jag nu skulle finna mest värdefullt vore om någon kunde länka till en bild på hur man kopplar upp en JK-vippa för att styra ett relä med två knappar? På vilket sätt blir det färre kompontenter? Jag har ju fortfarande 2 meter kabel från strömställarna, så på något sätt måste väl även JK-vippan skyddas mot störningar?
Mvh Anton
Mvh Anton
- prototypen
- Inlägg: 11107
- Blev medlem: 6 augusti 2006, 13:25:04
- Ort: umeå
Re: Störningar gör att vipporna slår om.. Vad göra?
Tack för bilden och all hjälp!!
Nu hoppas jag kunna få det att fungera.
Mvh Anton
Mvh Anton


