Komponentfråga: Hur varm får en zenerdiod bli?

Elektronikrelaterade (på komponentnivå) frågor och funderingar.
Användarvisningsbild
GiK
Inlägg: 507
Blev medlem: 26 augusti 2008, 08:55:20
Ort: Kalmar

Re: Komponentfråga: Hur varm får en zenerdiod bli?

Inlägg av GiK »

Ahaa........då börjar bitarna fala på plats! :tumupp:

Jag ska genastsätta igång med detta att avlasta den stora zenerdioden.

En billig, lättillgänglig, transistor som klarar, låt oss säga 40V 200 mA. Sen ska
det givet vis finnas en motsvarande kompis.
Användarvisningsbild
mri
Inlägg: 1165
Blev medlem: 15 mars 2007, 13:20:50
Ort: Jakobstad, Finland
Kontakt:

Re: Komponentfråga: Hur varm får en zenerdiod bli?

Inlägg av mri »

T.ex. BD139 och BD140. Kanske du rent av har dessa liggandes. Mycket vanliga transistorer, förr i tiden åtminstone.
Användarvisningsbild
Ronny
Inlägg: 335
Blev medlem: 2 juni 2008, 23:10:22
Ort: Göteborg

Re: Komponentfråga: Hur varm får en zenerdiod bli?

Inlägg av Ronny »

GiK: Ser att du i tråden "DIY skivspelare...", på annat forum, har publicerat en bild på kortets lödsida också.
Det ser FULLSTÄNDIGT LIVSFARLIGT UT!!

Jag råder dig att avbryta allt arbete med kortet och ordna med ordentliga isolationsavstånd mellan nätspänning
och övriga delar på kortet innan du ens funderar på en fortsättning.
På bilden ser det ut som att det endast är avståndet mellan 2 st. kopparbanor som hindrar nätspänning från att
få kontakt med komponenterna på lågspänningssidan eller att nätspänning finns på kopparbanor i området där
lågspänningskretsarna finns.

Lägg gärna ut en bild på kortets lödsida i denna tråd också så kan du säkert få goda råd.
Användarvisningsbild
GiK
Inlägg: 507
Blev medlem: 26 augusti 2008, 08:55:20
Ort: Kalmar

Re: Komponentfråga: Hur varm får en zenerdiod bli?

Inlägg av GiK »

mri@

Jo dom är fortfarande gångbara. Dom är specade 10W som jag förstår.
Och det borde väl räcka.

Hittar Du några i Dina gömmor och kan avvara dom så PM:a mig.

Ronny@

Du har alldeles rätt! Livsfarligt........värre än så, kompis!
Jag har sett blå gnistor hoppa omkring där runt tvåtretio.
Men det är en banas mellanrum numera.

BildNi ser tre urborrningar i rad på fem ställen. Det är isoleringen. Jag ser att det går att förbättra isoleringen med ett par till hål.......det ska jag göra omg.

Se inte detta som en färdig "produkt". Utan en "funktionsmodell".
Målet är att hitta en DIY-vänlig strömförsörjning till ett "motordriv" som
ska driva en skivspelare.
När väl funktionen är "i hamn" ska det byggas en prototyp. Och då ska
detta forumets "spjutspetsars" synpunkter vara med. :tumupp:
Användarvisningsbild
Swech
EF Sponsor
Inlägg: 4775
Blev medlem: 6 november 2006, 21:43:35
Ort: Munkedal, Sverige (Sweden)
Kontakt:

Re: Komponentfråga: Hur varm får en zenerdiod bli?

Inlägg av Swech »

Om du tänker på åskan så tar den närmsta vägen. Samma med 230V
Bara för att du borrat lite hål så betyder det inte att ledarna bredvid inte kan generera
överslag.
230 kan slå via de ledare som ligger bredvid.
Du SKALL fräsa bort dessa totalt för att det skall bli någon form av isolering.

Swech
Användarvisningsbild
GiK
Inlägg: 507
Blev medlem: 26 augusti 2008, 08:55:20
Ort: Kalmar

Re: Komponentfråga: Hur varm får en zenerdiod bli?

Inlägg av GiK »

Jag får nog gå ner till "Clas i Sjön" och köpa mig en liten roterande fil
eller liknande.

Mycket talar för att även om transingarna är kretskorts-monterade så
ska dom nog vara på säkert avstånd.
Användarvisningsbild
Swech
EF Sponsor
Inlägg: 4775
Blev medlem: 6 november 2006, 21:43:35
Ort: Munkedal, Sverige (Sweden)
Kontakt:

Re: Komponentfråga: Hur varm får en zenerdiod bli?

Inlägg av Swech »

Det brukar gå att ta en kniv, lyfta upp kopparledaren i ett hörn och
dra loss hela ledaren

Swech
Användarvisningsbild
GiK
Inlägg: 507
Blev medlem: 26 augusti 2008, 08:55:20
Ort: Kalmar

Re: Komponentfråga: Hur varm får en zenerdiod bli?

Inlägg av GiK »

Tack för tipset! :tumupp:

Ska testa i morgon. :D
Användarvisningsbild
Glenn
Inlägg: 38652
Blev medlem: 24 februari 2006, 12:01:56
Ort: Norr om Sthlm
Kontakt:

Re: Komponentfråga: Hur varm får en zenerdiod bli?

Inlägg av Glenn »

Funkar olika bra på olika verokort att dra loss banor, jag har också gjort så utan problem, och sen när jag försökt göra samma trick på kort av annat fabrikat har det varit omöjligt.
Användarvisningsbild
JimmyAndersson
Inlägg: 26680
Blev medlem: 6 augusti 2005, 21:23:33
Ort: Oskarshamn (En bit utanför)
Kontakt:

Re: Komponentfråga: Hur varm får en zenerdiod bli?

Inlägg av JimmyAndersson »

Sant. Men lite värme kanske hjälper i sådana fall. Då brukar ju banor kunna lossna vare sig man vill det eller inte. :)
Användarvisningsbild
GiK
Inlägg: 507
Blev medlem: 26 augusti 2008, 08:55:20
Ort: Kalmar

Re: Komponentfråga: Hur varm får en zenerdiod bli?

Inlägg av GiK »

:D
Testade nu på morgonen.

Med en skalpell var det hopplöst att få loss banorna.
Det är nog som Glenn säger, en del är lättare och andra
svårare.

Ett abrasivt verktyg behövs nog. Personligen (utan större erfarenhet)
tycker jag att det ska vara svårt att få bort banorna.

Men jag har en "action" på det. (Förbaskat struligt industri-tjänstemana språk) :D
Användarvisningsbild
GiK
Inlägg: 507
Blev medlem: 26 augusti 2008, 08:55:20
Ort: Kalmar

Re: Komponentfråga: Hur varm får en zenerdiod bli?

Inlägg av GiK »

Kan Ni kolla och förklara detta Med max-spänningar?
Bild
Såhär ser specen för BD140 ut.
Collektor-emitter spänning 80 volt. OK.
Men emitter - bas spänning bara 5 volt.
Jag behöver runt 27 volt???? mellan emitter och bas?????

I exempel jag sett är det 10 volt mellam bas och emitter.
I exemplet som MRI länka till är det 5 volt.
Hur funkar detta?
Hur läser/förstår jag tabellen? :oops:
Användarvisningsbild
mri
Inlägg: 1165
Blev medlem: 15 mars 2007, 13:20:50
Ort: Jakobstad, Finland
Kontakt:

Re: Komponentfråga: Hur varm får en zenerdiod bli?

Inlägg av mri »

Nu svarar jag inte exakt på var du frågar, utan tar lite grundteori istället. Hoppas du inte misstycker. :-)

I det här fallet tycker jag det är lättare att förklara med den positiva spänningen, dvs med BD139. För att bygga den negativa sidan med BD140 är det bara att "svänga på steken" så att säga.

Du verkar ju ha kläm på stabilisering med resistor och zenerdiod. Eller har du kopierat något färdigt? Hursomhelst, när man stabiliserar med resistor och zenerdiod skall resistorn dimensioneras så att det alltid går en liten tomgångsström genom zenerdioden (IZ) så att dioden skall fungera okay. Resistorn skall också tillåta att lasten får den nödvändiga strömmen (IL) utan att utspänningen sjunker under zenerspänningen. Denna dimensionering av resistorn gör att om man tar bort lasten, kommer hela strömmen (IZ+IL) att gå genom zenerdioden. Detta händer i ditt fall och zenerdioden blir väldigt het!

Låt oss gå vidare och sätta in en serietransistor som på första bilden på http://www.satcure-focus.com/tutor/page5.htm

R1 och DZ1 är fortfarande en helt normal stabilisering med resistor och zenerdiod. MEN, lastströmmen för zenerdioden går nu istället in till basen på Q1. Eftersom Q1 har strömförstärkning (hFE) på t.ex. 100, kan R1 dimensioneras för mycket lägre "last" ström. Hänger du med? Effektförlusten i zenerdioden på tomgång blir bara en hundradel.

Så vad blir utspänningen från emittern på Q1?
Q1 har ju zenerspänningen på basen, t.ex. 27V. Spänningen mellan bas och emitter på en bipolär transistor som leder är ca. 0.6V. Detta blir (märkväl) ett spänningsfall från 27V, dvs utspänningen på emittern blir 26.4V.

Hur reglerar transistorn utspänningen?
Anta att regulatorn belastas kraftigare så att utspänningen momentant sjunker. Eftersom spänningen på basen är konstant 27V, kan man tänka att spänningen från basen till emittern ökar. Ökar den spänningen kommer Q1 att börja leda bättre, dvs minska på kollektor-emitter spänningsfallet. Dvs, transistorn har kompenserat för den sänkta utspänningen.

Nu finns det många sätt att förklara just detta, eftersom allt hänger samman.
Användarvisningsbild
GiK
Inlägg: 507
Blev medlem: 26 augusti 2008, 08:55:20
Ort: Kalmar

Re: Komponentfråga: Hur varm får en zenerdiod bli?

Inlägg av GiK »

Nu finns det många sätt att förklara just detta,..........
Ja det har Du gjort bra! :bravo:
Jag behöver runt 27 volt???? mellan emitter och bas?????
Nu fattar till och med en "ärthjärna" hur emitter-bas spänningen funkar.


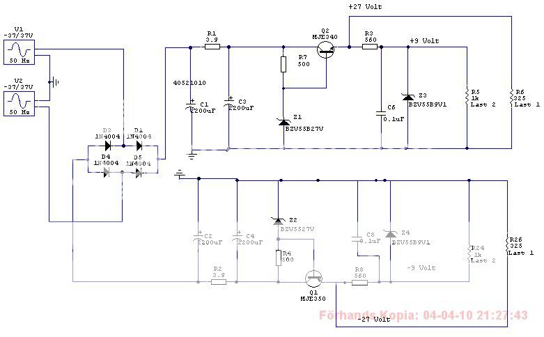
Ett alternativ strömförsörjning skulle kunna se ut så här:
Bild

Det är både handräknat och simulerat.

En liten fråga bara, om man seriekopplar två zenerdioder, en på 15 volt, och en på 10 volt,
får man då en backspänning på 25 volt?
Jag har något minne av att jag läst detta med referens spänning, men jag kan inte
återfinna det.


********
Det känns som en rejäl "konstruktions genomgång" den här tråden. Mycket värdefullt
för mig som novis i "elektonik-svängen".

:tumupp: Mycket tack alla! :bravo:
Mindmapper
Inlägg: 7322
Blev medlem: 31 augusti 2006, 16:42:43
Ort: Jamtland

Re: Komponentfråga: Hur varm får en zenerdiod bli?

Inlägg av Mindmapper »

En liten fråga bara, om man seriekopplar två zenerdioder, en på 15 volt, och en på 10 volt,
får man då en backspänning på 25 volt?


Stämmer bra. Jag skulle byta ordet backspänning mot zenerspänning, men det är ju samma sak så båda fungerar. Dock förtydligar ordet zenerspänning att det är backspänningen över zenerdiod. Ofta seriekopplar man zenerdioden med en vanlig diod (vänd för framspänningsfall) på så sätt ökar man på spänningsfallet i mindre steg än med en zenerdiod.


Jag har något minne av att jag läst detta med referens spänning, men jag kan inte
återfinna det.

Förstår inte riktigt frågan. Är det spänningsreferenser, så finns det tillverkade sådana som är mera exakta än zenerdioder. Zenerdioder är ganska grova. Zenerspänningen varierar ganska mycket, både med ström och temperatur.
Skriv svar